七小アーカイブ file52 8/5更新
教室配置はどう変わってきたのか
昭和51年(45年前)の教室配置
東校舎増設直前(昭和51年)の教室配置です。1年生が1階東側に3クラスあります。特別教室である家庭科室と図書室は2階の側。特に家庭科室は水道の設備がない教室です。「視聴覚室」は現在の七小にはありません。事務室も見当たりません。
昭和59年の配置図(37年前)
昭和59年になると、教室配置はさらに変わってきます。けやき学級が1階に作られて1年生の教室が2階に上がりました。TV室を何に使ったのかは興味深く、ランチルームが3階にあります。
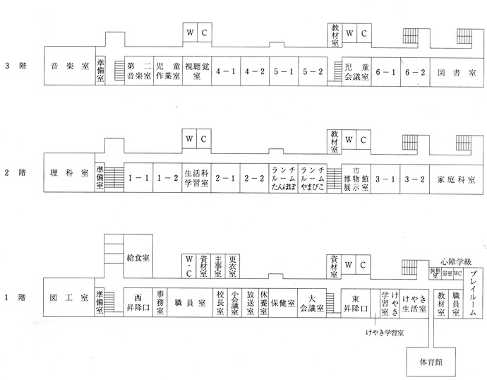
平成9年の配置図(20年前)
ランチルーム設置工事が終わったのが平成2年。この時期に「たんぽぽ」「やまびこ」という名前がありました。昨年度までパソコン室として使っていた場所が「市博物館展示室」になっているのは興味深いことです。
令和3年の配置図
現在はけやき学級の教室が増えています。開校当初から比べると、大きく変わりました。

より良いウェブサイトにするために、ページのご感想をお聞かせください。
このページに関するお問い合わせ
清瀬第七小学校
〒204-0022
東京都清瀬市松山3-1-92
電話番号:042-493-4317
ファクス番号:042-495-6037